发布时间:2026-02-26 09:40 作者:管理员 点击量:
各二级学院:
根据湖南省教育厅《关于做好2026年湖南省普通高等学校专升本考试招生工作的通知》、湖南省教育考试院《关于做好2026年普通高等学校专升本考试招生报名工作的通知》及我校《2026年专升本招生章程》等文件精神,现就做好我校2026年专升本考试招生报名工作通知如下:
一、报名对象
符合下列条件的考生(含免试生)可报名参加2026年专升本招生考试:
(一)遵纪守法,身心健康,符合专业相关要求。
(二)我省2026届普通高校全日制专科毕业生(含高职院校、高等专科学校毕业生及本科高校的专科毕业生,以学信网学历证书电子注册信息为准)。
(三)免试生报考条件:
1.退役免试生。符合下列条件之一的退役军人大学生可报考:①我省普通高校全日制专科毕业生应征入伍并退役的大学生;②我省普通高校全日制专科在校生(含新生)应征入伍退役后复学,继续完成学业并取得全日制专科学历的毕业生(退役后重新参加高考录取取得其他学校的学历除外);③具有我省户籍的外省普通高校全日制专科在校生(含新生)或毕业生在我省应征入伍并取得本校普通全日制专科学历的退役军人大学生。
2.竞赛免试生。我省2026届普通高校全日制专科毕业生在校期间(截止到2026年3月10日前)获得下列竞赛奖项之一的可报考:①获得世界技能大赛、世界职业院校技能大赛总决赛争夺赛、中华人民共和国职业技能大赛和全国职业院校技能大赛一、二、三等奖(金、银、铜奖),全省职业院校技能竞赛、湖南省第二届职业技能大赛一等奖(金奖);②获得中国国际大学生创新大赛(原中国国际“互联网+”大学生创新创业大赛)金奖和银奖的所有团队成员、铜奖排名前三的团队成员。
(四)下列人员不得报名:
1.在校及入伍期间受到记过及以上纪律处分,且在报名前还没有解除处分的。
2.因触犯刑法已被有关部门采取强制措施或正在服刑者;因违反国家教育考试规定被给予暂停参加高校招生考试处理且仍处于停考期的。
3.上年度已报名参加过专升本普通计划考试的考生及往年度已被录取的退役军人大学生(含放弃录取资格的考生)。
二、报考工作流程
所有符合报名条件的考生(含免试生)在规定时间内通过“湖南省普通高等学校专升本信息管理平台”(简称“专升本信息平台”)提供的“潇湘专升本”APP自行完成注册、报名信息填报和志愿填报。(从https://zsb.hneao.cn/ks/页面扫描下载)
1.考生注册报名
有意向报考2026年专升本考试的考生于2月28日8:00至3月10日17:00期间登录“湖南省普通高等学校专升本信息管理平台”(网址:https://zsb.hneao.cn/)提供的“潇湘专升本”APP, 按照系统要求输入本人姓名、身份证号和本人手机号进行注册(同一手机号不能重复注册)。考生本人姓名和身份证号须与学信网学籍信息完全一致。注册手机号码须在专升本录取工作结束之前处于正常使用状态,以便及时联络。
2.报名信息完善
注册成功的考生在规定的报名时间内登录潇湘专升本APP, 通过“报名”功能完成专升本报名操作。符合报考免试计划(退役大学生士兵或竞赛获奖毕业生)或脱贫家庭毕业生条件的须按要求填报相关信息、上传相关证明材料,并提交保存。
退役军人大学生须如实填写完善本人退役证编号、入伍和退役时间等信息,上传退役证扫描件(2026年上半年退役尚未取得退役证的须提供部队开具的证明材料,主要包括考生基本信息、入伍时间、入伍地、在部队表现情况、退役时间等相关内容,不能提供证明材料的,不予报名)。荣立个人三等功及以上者,同时上传立功证书扫描件。往届退役大学生还需上传本人标准证件照、普通高校全日制专业毕业证书的扫描件。
竞赛获奖毕业生须按要求如实填写完善本人获奖赛事、赛项(赛道)及获奖等级、获奖时间等信息,上传本人获奖证书扫描件。
脱贫家庭毕业生须上传本人所在县级乡村振兴部门出具的原建档立卡身份证明。
考生须在规定时间内完成注册和报名,逾期不予补办。未按要求填报信息及上传证明材料的,视为报名不成功,所造成的后果由考生本人承担。
3.资格审核
报名期间,学校依据规定的招生对象和报考条件对本校报考考生的报考资格及其填报的信息、照片等进行实时审核并上报上级主管部门。
4.志愿填报
专升本志愿分为首次志愿和征集志愿。
首次志愿填报时间为3月23日8:00至25日17:00,考生根据相关资格审核情况,在退役免试计划、竞赛获奖免试计划、普通计划(含脱贫计划)中选择一类报考,并按照《湖南省普通高校专升本对应专业(类)指导目录》(简称《对应目录》)填报 1 个“院校+专业”志愿(即 1 所本科学校的 1 个对应专业,下同)。资格审核未通过的免试生、脱贫家庭毕业生以及其他考生不能填报相应计划的志愿。首次志愿填报期间考生可查看各招生高校志愿填报情况,并对志愿进行修改。
征集志愿在首次志愿录取完成后进行。考生按照首次志愿的填报要求,在规定时间内(其中:免试计划考生在4月2日8:00—17:00; 普通计划考生在5月27日8:00—17:00)登录“专升本信息平台”填报征集志愿。
免试计划征集志愿采取顺序志愿方式,考生可依次填报2个“院校+专业”志愿。
普通计划征集志愿采取平行志愿方式,考生最多可填报5 个“院校+专业”志愿(统考科目与本人的考试科目相一致的专业)。对于有专业技能加试要求的艺术、体育类专业的普通计划征集志愿填报,仅限首次志愿填报同类专业,且已参加首次志愿高校组织的专业技能加试并取得有效成绩(非零成绩)的考生填报。征集志愿不设脱贫计划。
考生填报专业不符合《对应目录》要求的为无效志愿。其中对于竞赛免试生,如获奖赛项能对应本科专业,须填报赛项所对应的专业才能享受免试政策;获奖赛项不能对应本科专业的,选择考生专科专业所对应的本科专业才能享受免试政策。竞赛免试生如选择不符合上述要求的其他专业,只能参加普通计划的考试及录取。
5.考试费缴纳
2026年普通高校专升本报名考试收费标准为130元/生,未缴纳费用的考生不予安排考试。考生完成报名和首次志愿填报后,按照志愿高校提供的缴费办法,在规定的时间内,将考试费缴入本科招生高校。报考免试计划的考生,填报征集志愿时还须关注征集志愿高校提供的缴费办法,完成相关缴费。
报考我校专升本的缴费时间为:首次志愿考生在3月26日—27日完成缴费;免试计划征集志愿—第一志愿考生在4月3日9:00—17:00内完成缴费;第二志愿考生缴费时间另行通知(及时关注学校招生网上通知)。具体操作指南为:①微信搜索并关注“湖南信息学院财务处”微信公众号;②点击“自助缴费”进入登录页面,输入姓名、学号(外校学生输入身份证号)和验证码,点击“登录”,进入“身份认证”界面;③核对缴费人的相关个人信息无误后点“考试费”,出现应缴“专升本考试费”;④点击“提交订单”,形成缴费订单;⑤注意核对收款单位必须为“湖南信息学院”,无误后点击“确认支付”;⑥输入密码支付成功;⑦点击“完成”,再点击“查看缴费记录”可以看到自己的历次微信、支付宝缴费记录。
6.准考证打印
报考免试计划的考生须密切关注志愿高校(含首次志愿和征集志愿)发布的相关公告,在志愿高校规定的时间内参加相关测试。
报考普通计划的考生在4月15日至17日期间登录“专升本信息平台”,自行下载并打印准考证,按照报考高校要求做好考前准备。
三、考试组织
根据省教育厅和省考试院要求,实施分类考核。
1.免试计划考生(退役军人大学生、竞赛获奖学生)
该类考生免文化课考试,学校依据专业人才培养要求,组织相关的职业适应性或职业技能综合测试。该项工作在4月10日前完成,具体考试时间另行通知。荣立三等功及以上的考生可免于参加职业适应性测试或职业技能测试。
2.普通计划考生(含脱贫家庭毕业生)
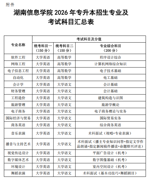
对该类考生采用笔试等方式进行考核。考试科目由公共科目和专业综合科目组成。普通计划考试时间定于2026年4月18日举行,具体安排详见准考证。各专业综合科目考试大纲见学校招生网(http://jwc.hnuit.edu.cn/p97/zsb.html)发布的《湖南信息学院2026年专升本各专业综合科目考试大纲》。
四、工作要求
1.准确把握政策
各二级学院及相关工作人员要认真学习,准确把握2026年普通高等学校专升本考试招生政策和工作要求,并依据文件精神向学生解读,耐心解答考生疑问,切实维护考生权益。
2.严格规范程序
各二级学院要压实责任,落地抓细,严格按照文件要求和本通知明确的环节和时间节点,认真做好宣传和组织工作,确保符合报考条件且有意愿报考的学生在规定时间内完成报名和志愿填报工作。密切关注考生报考动态,积极引导有意向的考生理性报考,避免出现盲目扎堆现象。
3.学校联系方式
联系电话:0731-84098167(教务处)、84098666(招生办)
投诉电话:0731-84098145
附件:湖南信息学院2026年专升本招生专业及考试科目汇总表
教务处 学生工作部
2026年2月26日
